Sangat Membantu

Bilangan Ganjil Dan Genap


Https Encrypted Tbn0 Gstatic Com Images Q Tbn 3aand9gct Wvy9b 5in2hznido1s5orjjspv1rf 1o5ifbte9l16hhviy9 Usqp Cau
encrypted-tbn0.gstatic.com

Matlab Dasar 1 Program Menentukan Bilangan Genap Ganjil Tekno Owl
www.teknoowl.com

Catch Up Coding Menampilkan Bilangan Genap Dan Ganjil Dengan Php
catchupcoding.blogspot.com

Pola Bilangan Ganjil Dan Genap
id.scribd.com

Bilangan Cacah Bilangan Genap Bilangan Ganjil Ppt Download
slideplayer.info

Nama Matematika
studylibid.com

Bilangan Ganjil Dan Genap Dengan Php Kursus Web Programming
kursuswebprogramming.com

Deret Bilangan Ganjil Dan Genap Catatan Kecilku
anakkuliahanamik.wordpress.com

Mengajarkan Bilangan Ganjil Dan Bilangan Genap Belajar
id.pinterest.com

Tugas Looping Menampilkan Bilangan Ajangbelajar
sites.google.com

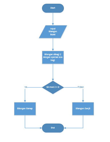
Contoh Flowchart Bilangan Ganjil Genap Contoh 0917 Cute766
cute766.info

Pseudocode Ganjil Genap
auliaazizardina.blogspot.com

Buatlah Algoritma Dan Flowchartuntuk Program Penentuan Bilangan Positif Genap Dan Ganjil Brainly Co Id
brainly.co.id

Nn Load Deflection Training Result For Two Way Simply Supported Rc Slab Download Table
www.researchgate.net

Icon Cara Mengetahui Bilangan Genap Dan Ganjil Javascript Kursus Web Design
kursuswebdesign.org

Menentukan Bilangan Ganjil Genap Di Php Kelas Programmer
kelasprogrammer.com

Contoh Program Menampilkan Bilangan Ganjil Dan Genap Di Java Okedroid Belajar Coding Java Android Tips Dan Trik
www.okedroid.com

Definisi Bilangan Genap Bilangan Ganjil
id.scribd.com

Bman S Paranormal Rangers Added A New Photo Bman S Paranormal Rangers Facebook
www.facebook.com

Java Sederhana Cek Bilangan Ganjil Genap Nol Dan Negatif Youtube
www.youtube.com

Pdf Latihan Algoritma Andre As Academia Edu
www.academia.edu

0 Nol Itu Ganjil Apa Genap Terraversity Blog
blog.terraversity.net

Kelas02 Senang Matematika Amin Erna Buchori Isti By S Van Selagan Issuu
issuu.com

1 Buatlah Algoritma Sederhana Untuk Mencari Bilangan Ganjil Dan Genap 2 Dari Soal No 1 Diatas Brainly Co Id
brainly.co.id

Belajar Anak Labirin Bilangan Genap Belajar Belajar Menghitung Pendidikan
id.pinterest.com

Pdf Mathematical Communication Skills For Postgraduate Student Of Primary Education Study Program A Case Study Semantic Scholar
www.semanticscholar.org

Pola Bilangan Pola Bilangan Genap Ppt Download
slideplayer.info

0 Nol Itu Ganjil Apa Genap Terraversity Blog
blog.terraversity.net

Tutorial Membuat Bilangan Ganjil Dan Genap Di Qbasic Info Tekno
bangbiw.com

Bilangan Ganjil Dan Genap Jawaban Soal Belajar Dari Rumah 10 September Sd Kelas 1 3
www.kompas.com

Pengertian Bilangan Ganjil Dan Genap
www.mahirmatematika.com

Pengertian Bilangan Ganjil Dan Genap Beserta Contohnya
www.belajarmtk.com

Rahasia Pasangan Bilangan Ganjil Dan Bilangan Genap
www.slideshare.net

Definisi Bilangan Genap Bilangan Ganjil
dokumen.tips

Flowchart Menentukan Bilangan Ganjil Dan Genap Kelas Programmer
kelasprogrammer.com

Algoritma Bilangan Genap Dan Ganjil
17416255201036-gilangsigitwibowo.blogspot.com

Jika C Adalah Bilangan Genap Dan D Adalah Bilangan Ganjil Maka C D Adalah Bilangan Genap Youtube
m.youtube.com

Pinter Pandai On Twitter Bilangan Ganjil Dan Genap Pengertian Contoh Dan Sifat X Info Https T Co Sz78mp0mat Sifat Perkalian X Bilangan Ganjil Dan Genap Ganjil X Ganjil Ganjil
twitter.com

Reptor Algoritma Flowchart Menentukan Bilangan Genap Dan Ganjil Flowchart Algoritma Pemrograman Raptor
raptorflowchart.wordpress.com

Program Untuk Menentukan Angka Ganjil Atau Genap All About It
web.if.unila.ac.id

Vb Net Membuat Program Menentukan Bilangan Genap Dan Ganjil Youtube
www.youtube.com

Algoritma Menentukan Bilangan Ganjil Dan Genap Belajar Teknik Informatika
17416255201052alanfajriirhami.wordpress.com

Jual Pola Bilangan Asli Genap Dan Ganjil Jakarta Barat Inti Citra Usaha Tokopedia
www.tokopedia.com

Rahasia Pasangan Bilangan Ganjil Dan Bilangan Genap
www.slideshare.net

Pdf Alternative Formula For The Series Of Consecutive M Squares Under Alternating Signs
www.researchgate.net

Algoritma Cetak Bilangan Genap Atau Bilangan Ganjil Pseudocode Beserta Flowchart Atin Kartini Blog
atinkartini1299.wordpress.com

Solved If X Is The Even Number And Y Is The Odd Number Th Chegg Com
www.chegg.com

Pengertian Bilangan Ganjil Dan Bilangan Genap Beserta Contoh Dan Ciri Cirinya Pijaria
www.pijaria.com

Tutorial Bahasa C C Menampilkan Bilangan Ganjil Atau Genap Tanpa Seleksi Teknik Elektro Links
telinks.wordpress.com

Smile Contoh Java Penggunaan Array Dalam Menentukan Bilangan Ganjil Dan Genap Dari Beberapa Bilangan Yang Diinputkan
www.ekasulistiawati.com

Bilangan Ganjil Dan Genap Youtube
www.youtube.com

Java Anakit Program Java Menentukan Bilangan Ganjil Dan Genap Anak It
www.anakit.id

Issuu To Pdf Download Tool
issuudownload.net

Flowchart Program Menentukan Bilangan Ganjil Genap Pada C Alfanriyadi
malfanriyadi.wordpress.com

Pengertian Bilangan Ganjil Dan Genap
www.mahirmatematika.com

Pengertian Bilangan Ganjil Dan Genap Serta Contohnya Advernesia
www.advernesia.com

Pdf Students Semantic Proof Production In Proving A Mathematical Proposition Semantic Scholar
www.semanticscholar.org

Menentukan Bilangan Ganjil Genap Dengan Php Kursus Website Terbaik
www.kursuswebsite.org

Pola Bilangan Dan Rumus Un Suatu Pola Bilangan Idschool
idschool.net

Jika C Adalah Bilangan Genap Dan D Adalah Bilangan Ganjil Maka C D Adalah Bilangan Ganjil Youtube
www.youtube.com

Rahasia Pasangan Bilangan Ganjil Dan Bilangan Genap
www.slideshare.net

Mumut For Android Apk Download
apkpure.com

Tema 1 Matematika Youtube
www.youtube.com

Pin Di Belajar Anak
id.pinterest.com

Cara Menentukan Bilangan Ganjil Genap Dengan Php Cara Kode
carakode.com

Rumus Excel Mencari Bilangan Ganjil Dan Genap
www.rumusexcel.com

Kelas02 Matematika Purnomosidi By S Van Selagan Issuu
issuu.com

Issuu To Pdf Download Tool
issuudownload.net

Https Encrypted Tbn0 Gstatic Com Images Q Tbn 3aand9gcrkdfh3tuofe2p0ii4k9 Qbwywggtadz88hxa Usqp Cau

الدرس الثامن عشر صلاة الوتر Pages 1 5 Text Version Anyflip
anyflip.com

Tugas Flowchart Papulut S Weblog
papulut.wordpress.com

Buatlah Sebuah Program Dengan Menggunakan Flowchat Dan Algoritma Tentang Cara Menentukan Bilangan Brainly Co Id
brainly.co.id

Rahasia Pasangan Bilangan Ganjil Dan Bilangan Genap
www.slideshare.net

Mencari Bilangan Ganjil Dan Genap Menggunakan Program C Beserta Flowchart
tekhnikyangseni.blogspot.com

Program Java Menampilkan Bilangan Ganjil Dan Genap
kelasprogrammer.com

Solved Create A Program In C To Get A Number If The Numb Chegg Com
www.chegg.com

Program Java Menggunakan Switch Untuk Menentukan Bilangan Ganjil Dan Genap Download Source Code Php Dan Java Denny Id
denny-id.blogspot.com

Contoh Flowchart Menentukan Bilangan Ganjil Atau Genap Lengkap Dengan Penjelasannya Anak It
www.anakit.id

Damankom Memisahkan Integer Menjadi Ganjil Dan Genap Dengan Php
www.damankom.com

Doc Flowchart Rizky Ari Academia Edu
www.academia.edu

Jika C Adalah Bilangan Genap Dan D Adalah Bilangan Ganjil Maka C D Bilangan Bulat Youtube
www.youtube.com

Ccz9vshed Flym

Bilangan Ganjil Dan Genap
www.scribd.com

Pin Di Belajar Anak
id.pinterest.com

Bilangan Ganjil Genap Pada Dengan Php Java C Dan C
onophp.blogspot.com

Bilangan Ganjil Dan Genap Di Php
suckittrees.com

Sanguan Situs Menentukan Ganjil Genap Di Python
www.sanguanblog.com

Nol Itu Bilangan Ganjil Apa Genap Page 2 Kaskus
www.kaskus.co.id

Pin Di Belajar Anak
id.pinterest.com

Gambar 6 Banyak Bilangan Ganjil Dalam Tabel Berukuran Genap Download Scientific Diagram
www.researchgate.net

Bilangan Ganjil Dan Genap Di Php Coding
www.rajaputramedia.com

Penentuan Bilangan Ganjil Atau Genap Dengan Rumus Dalam Excel Adhe Pradiptha
www.adh-excel.com

Steller Create Beautiful Social Media Stories
steller.co

Menentukan Bilangan Genap Dan Ganjil Safirizky Blogs
safirizky.blogspot.com

Belajar Perulangan While Di Python Youtube
www.youtube.com

Kalkulus Download Instagram Hashtag Photos And Videos Imginn Com
imginn.com

Pin Di Belajar Anak
id.pinterest.com

Ayo Belajar College University Facebook 63 Photos
www.facebook.com

Menentukan Bilangan Ganjil Genap Rumus Excel Belajar Office
www.belajaroffice.com

Apakah Bilangan 12 5 Termasuk Bilangan Ganjil Atau Bilangan Genap Quora
id.quora.com

Cara Mengetahui Bilangan Genap Dan Ganjil Javascript Kursus Web Design
kursuswebdesign.org

close